möchte ein Amy polizeiblinklicht bauen aber wie?!
Moderator: T.Hoffmann
Hallo erst einmal
Ich möchte ein "Amy polizeiblinklicht" bauen. Kennt bestimmt jeder! In der windschutzscheibe der amerikanischen Polizeiautos sieht man ja immer diese tolle "beleuchtung".
So etwas möchte ich in meine show Roller einbauen!
ABER WIE???
Strom würde die schaltung über einen Akkupack bekommen.
Könnte mir jemand evtl. solch eine Anleitung schreiben würde ihm auch einige Credit geben.( bitte mit teile liste)
Die zwei LEDmodule würden abwechselnt blinken etwa 1s lang
Wäre super toll von euch
im vorraus besten dank
Ich möchte ein "Amy polizeiblinklicht" bauen. Kennt bestimmt jeder! In der windschutzscheibe der amerikanischen Polizeiautos sieht man ja immer diese tolle "beleuchtung".
So etwas möchte ich in meine show Roller einbauen!
ABER WIE???
Strom würde die schaltung über einen Akkupack bekommen.
Könnte mir jemand evtl. solch eine Anleitung schreiben würde ihm auch einige Credit geben.( bitte mit teile liste)
Die zwei LEDmodule würden abwechselnt blinken etwa 1s lang
Wäre super toll von euch
im vorraus besten dank
Etwa so?
http://www.youtube.com/watch?v=CQGarXD_4Nw
Das sind aber nur 3mm Leds
Diese Led musst du nur an Strom anschliessen
http://www.youtube.com/watch?v=CQGarXD_4Nw
Das sind aber nur 3mm Leds
Diese Led musst du nur an Strom anschliessen
hhmmz.... also ich würde da gar nichts großes bauen wollen =P die 3mm sind komplett fertig
Ich abe da malne Methode mit nem kleinen Wecker gesehen.....
Nimm den hier
http://www.dieelektronikerseite.de/Circ ... litzer.htm
einfach eine der beiden blauen leds durch eine Rote ersetzen
Ich abe da malne Methode mit nem kleinen Wecker gesehen.....
Nimm den hier
http://www.dieelektronikerseite.de/Circ ... litzer.htm
einfach eine der beiden blauen leds durch eine Rote ersetzen
Sorry habe ich vergessen^^Jürgen hat geschrieben:Muss man die wiederstände nicht nach den LEDS richten?
also nicht nachdem Bauplan die Widerstände an den Leds nehmen sondern
bei der blauen packste nen 300 Ohm dran
und bei de roten einen 350 Ohm
Habe diese etwas höher henommen
EDIT: Kannst die aber auch so lassen....... sind beide zuhoch gerechnet
jap
Kannst die aber auch so lassen..... dann sind sie halt nicht so hell
klar ist alles möglich
aber dann den widerstand ändern
Sagen waa du machst 2 blaue rechts und 2 rote links
dann brauchst du für die blauen einen 150 Ohm Widerstand
und bei den roten einen von 240 Ohm
Wenn du pro strang eine blaue und ein e rote haben willst, brauchst du bei beiden einen von 175 Ohm
Sagen waa du machst 2 blaue rechts und 2 rote links
dann brauchst du für die blauen einen 150 Ohm Widerstand
und bei den roten einen von 240 Ohm
Wenn du pro strang eine blaue und ein e rote haben willst, brauchst du bei beiden einen von 175 Ohm
Du in Reihe 
Ich habe die 3mm Leds genommen, wie gesagt die sind schon fertig .... musst nur noch ans Netzteil stecken
Die haben diesen Chip schon eingebaut
Frag doch mal Olaf ob er dir nciht bei deiner nächsten Led bestellung nicht ein paar testememplare von denen einpacken kann
Ich habe die 3mm Leds genommen, wie gesagt die sind schon fertig .... musst nur noch ans Netzteil stecken
Die haben diesen Chip schon eingebaut
Frag doch mal Olaf ob er dir nciht bei deiner nächsten Led bestellung nicht ein paar testememplare von denen einpacken kann
- _nabla
- Hyper-User

- Beiträge: 1171
- Registriert: So, 30.07.06, 13:16
- Wohnort: Gießen*Dortmund
- Kontaktdaten:
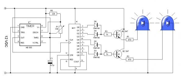
die gezeigte schaltung reicht zwar aus, aber du wirst nicht richtig spaß dran haben.
diese schaltung hier:
http://www.atx-netzteil.de/led_flasher_ ... _ne555.htm
bringt dir eine größere stabilität der tastrate, daher würde ich schon den ne555 der schaltung ohne IC vorziehen.
ein ami-blinklicht blinkt aber leider nicht immer nur "links-rechts-links-rechts" in gleichen abständen, sondern eher wie ein doppelblitzlicht.
daher würde ich dir diese schaltung für ein perfektes ergebnis empfehlen:
weitere infos hierzu auf bader-frankfurt.de
diese schaltung hier:
http://www.atx-netzteil.de/led_flasher_ ... _ne555.htm
bringt dir eine größere stabilität der tastrate, daher würde ich schon den ne555 der schaltung ohne IC vorziehen.
ein ami-blinklicht blinkt aber leider nicht immer nur "links-rechts-links-rechts" in gleichen abständen, sondern eher wie ein doppelblitzlicht.
daher würde ich dir diese schaltung für ein perfektes ergebnis empfehlen:
weitere infos hierzu auf bader-frankfurt.de
kommt drauf an welche widerstände du nimmst.
wenn du die in reihe schaltest musst du natürlich den kleineren widerstand nehmen das sich die spannung in diesem fall addiert und die zu verbratene spannung dann geringer ist.
wenn du sie paralel schaltest den großen widerstand.
die widerstandswerte kannst du ja aus den vorherigen posts entnehmen ich würd sie ja nochma abschreiben aber mein pc macht da grad net mit
wenn du die in reihe schaltest musst du natürlich den kleineren widerstand nehmen das sich die spannung in diesem fall addiert und die zu verbratene spannung dann geringer ist.
wenn du sie paralel schaltest den großen widerstand.
die widerstandswerte kannst du ja aus den vorherigen posts entnehmen ich würd sie ja nochma abschreiben aber mein pc macht da grad net mit
Habe ich ihm auch vorgeshclagen, ihm sind die aber so klein^^cni hat geschrieben:Hallo Jürgen,
wieso so ein Aufwand?
Nimm doch einfach fertige!
Ich habe noch welche, die ich nicht brauche, siehe hier die kannst DU gerne haben!
Ich finde die aber klasse und äußerst platz sparend


