Ziel war ein batteriebetriebener transportabler Scheinwerfer (sozusagen eine Taschenlampe XXL
Lichtquelle ist ein Nichia COB Typ 216 neutralweiß, betrieben mit einem Strom von 500 mA. Daraus ergibt sich ein recht beeindruckender Lichtstrom von 2500 lm.
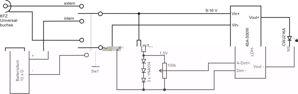
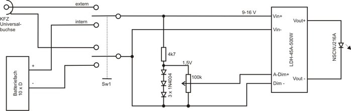
Verdrahtungsplan: Materialbedarf:
1x Nichia COB 216: http://www.leds.de/High-Power-LEDs/Nich ... weiss.html
1x Anschlusselement: http://www.leds.de/High-Power-LEDs/High ... Serie.html
1x Ledil Adapter: http://www.leds.de/High-Power-LEDs/Lins ... -70mm.html
1x Ledil Reflektor 12°: http://www.leds.de/High-Power-LEDs/Lins ... ot-12.html
1x KSQ LDH-45A-500W: http://www.elpro.org/shop/shop.php?p=LDH-45A-500
1x Kühlkörper ModuLED9950-B : http://www.elpro.org/shop/shop.php?p=ModuLED9950-B
1x Poti, 100k
1x Widerstand, 4k7
3x Diode, 1N4004
1x Wippschalter, 2-polig, EIN-AUS-EIN
1x KFZ-Universalbuchse (Zigarettenanzünder)
1x Batteriehalter, 6fach-D
1x Batteriehalter 4fach-D
10x Batterie D
Diverse Alu-Bleche
Diverse Alu-Winkel
1x Möbelgriff aus dem Bauhaus (als Handgriff)
Schrauben, Muttern, Kabel
2x Universalstecker KFZ (Zigarettenanzünder)
Dioden und Widerstand habe ich direkt an die Anschlüsse des Potis gemäß Schaltplan gelötet.
Aus den Blechen und Aluwinkeln habe ich das Gehäuse - bestehend aus 2 Teilen - zusammengeschraubt. Das Oberteil besteht aus Deckel , Front und Seitenteilen und nimmt Kühlkörper mit COB-Modul, KSQ, Schalter und Poti links und Buchse rechts auf: Vor Montage des Kühlkörpers wurde das COB-Modul verdrahtet und mit Anschlusselement und Ledil Adapter aufgeschraubt (inklusive Wärmeleitpaste): Der Reflektor wird später einfach aufgesteckt.
Das Unterteil des Gehäuses besteht aus Boden und Rückseite. Auf dem Boden sind die Batteriehalterungen festgeklebt. Zusammengeschraubt werden die beiden Teile mit M3-Rändelschrauben; die entsprechenden Muttern habe ich zuvor in Aluwinkeln des Oberteils eingeklebt. Beide Teile komplett aufgebaut und verdrahtet: Seitenansicht zusammengeschraubt mit Reflektor: Zugehöriges Kabel, ca. 4m lang: Und hier noch 2 Fotos im Betrieb:
Von oben nach unten:
- Ford KA mit Abblendlicht
- Ford KA mit Abblendlicht und Handscheinwerfer Bei reinem Batteriebetrieb dürften die Batterien nicht mehr als 2 bis maximal 3 Stunden halten.
Sollte also tatsächlich jemand eine praktische Anwendung für diesen Handscheinwerfer haben, empfehle ich den Betrieb über Akkus. Das Teil befindet sich inzwischen mitsamt Kabel im Kofferraum (zusammen mit Sicherheitswesten und Verbandskasten). Bei einem nächtlichen Notfall könnte es sich nochmal bewähren.
Ansonsten: Nice to have.
Und auch wenns noch so sinnfrei ist: 2500 lm sind bei Nacht verdammt hell.




