Zu meinen selbstgesetzten Vorgben:
-Die Spardose muss Interesse bei den Kindern wecken
-Sie muss einiges aushalten können
-Sie muss Elternfreundlich sein
Interesse soll durch das Einstellen der Lichtfarbe bei den Kindern geweckt werden.
Damit das Gehäuse nicht gleich zerbricht wird eine Wandstärke von 15mm gewählt.
Damit ich meine Schwester nicht immer hinter ihren Kindern hinterher räumen/ausschalten muss, habe ich mich dazu entschlossen, eine Abschaltautomatik zu realisieren.
Hier mein Entwurf wie die Objekte später aussehen sollen. Sämtliche Potis und Taster werden versenkt, sodass der Sparwürfel auch mal herunterfallen kann.
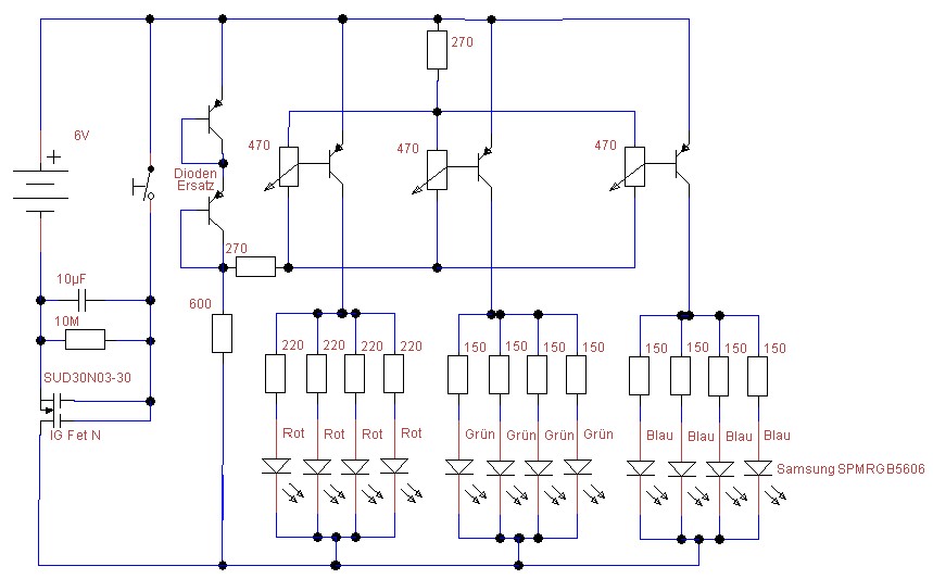
Die Anzeit(1,5min) wurde durch einen N-Channel Fet, einem hochohmigen Widerstand(20M), einen Kondensator(10µF) und einen Taster realisiert.
Um die Potis zu schonen habe ich eine Schaltung mit indirekter Dimmung über einen Transistor gewählt.
Damit über den gesamten Einstellbereich der Potentiometer gedimmt werden kann, würde "Vor- und Nachwiderstände" vor und nach die Potis gesetzt. Nun ein paar Bilder zu dem mechanischen Aufbau. Nachdem das Plexiglas(Endlighten) poliert worden war wurden die LEDs(Samsung SPMRGB5606) mit Sekundenkleber auf die Seite des Plexiglases geklebt und anschließend verkabelt.
Zum Schluss noch alles zusammengesetzt. Hier nun ein paar Bilder aus dem Betrieb.
Weiter unten das Endergebnis.
Die Materialien für beide Würfel haben mich in etwa 40€ gekostet.
Das Feedback der beiden Kleinen war (akustisch) noch nicht ganz verständlich...
...aber das werde ich wohl in den nächsten Jahren verstehen.
Vielleicht erhalte ich ja von euch ein Feedback?



