Ich hab mein Zimmer mit der stinknormalen Deckenbeleuchtung nicht mehr sehen können, mir kam es zu stink normal vor.
Desshalb habe ich mich entschieden alle Ecken des Zimmers mit blauen LEDs zu beleuchten.
Material:
- 100 x blaue Superflux LEDs
- 50 x weiße Superflux LEDs
- 100 Widerstände mit 120 Ohm
- einige Meter Kabel
- ein altes Notebook Netzteil, 15V, einige Ampere
- ein paar Meter an Holzleisten
Ich denke mal, dass die Bilder alles sagen:
Aufbau des "Flaschenhalters":
Ich habe erst 20 Weiße und 40 Blaue LEDs verbraucht, der Rest kommt noch (Schrankbeleuchtung u.v.m)
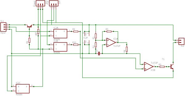
Schaltungen kommen nun:
Akkuladeschaltung zum Laden eines 12V Bleiakkus und "Notstromversorgung": Eine PMW-Ansteuerung für ein Poti oder weitere Schaltungen, die in kürze kommen werden: Später wird eine Art Lichtorgel kommen, Flasher u.v.m
Fragen, Bemerkungen, Anregungen erwünscht





