Das sind mit Sicherheit nicht immer die selben Netzteile, das ist was die grad dahaben.yannic w hat geschrieben:Villeicht hat jar jemand das sortiment
Wenn die vorher wüssten welche Werte die Netzteile haben würden sie es bestimmt dabeischreiben.
Moderator: T.Hoffmann
Das sind mit Sicherheit nicht immer die selben Netzteile, das ist was die grad dahaben.yannic w hat geschrieben:Villeicht hat jar jemand das sortiment

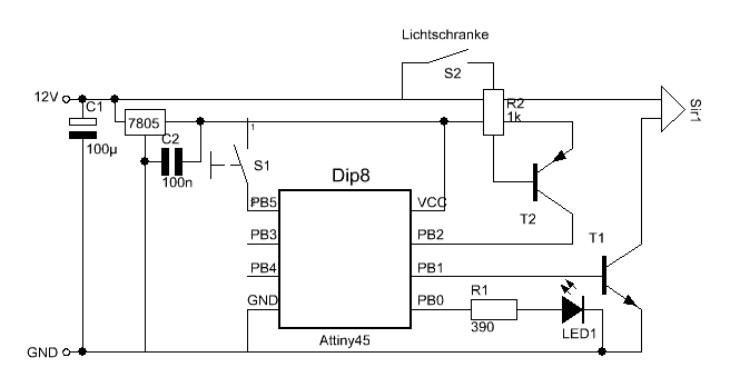
Um genau zu sein: ich seh im Moment nichts, was richtig ist.yannic w hat geschrieben: Kannst du (beatbuzzer)noch mal gucken was ich falsch gemacht habe am schaltplan


Lesen bildet.Beatbuzzer hat geschrieben:-Als Schaltelement für den Alarmausgang hab ich vorsorglich einen FET gewählt, z.B. den berühmten IRLZ34. Für geringe Lasten tut ein Bipolar-Transistor aber ebenso gut.
Liest Du wirklich, was man Dir schreibt?Beatbuzzer hat geschrieben:Bei 12V Versorgung brauchst du noch 5V Spannungsregler für den µC.
Und nimm nochmal 5,1V Z-Dioden mit für die µC-Eingänge, falls man am Ende Kontakte oder Lichtschranke nur mit 12V Schaltsignal hat.


Die LED ist der Platzhalter für deine LEDs, die du noch zum Alarm blinken lassen wolltest. Müsste irgendwo eine Seite weiter vorne stehen, da hatten wir das. Je nach dem wie viele das werden sollen (mehr als eine weisse / zwei rote), brauchst du da auch nochmal einen Transistor.Sailor hat geschrieben:Lesen bildet.Beatbuzzer hat geschrieben:-Als Schaltelement für den Alarmausgang hab ich vorsorglich einen FET gewählt, z.B. den berühmten IRLZ34. Für geringe Lasten tut ein Bipolar-Transistor aber ebenso gut.


Brauchen wir gar nichtKunibert93 hat geschrieben: Warum benötigt man eine Variable Spannung?
Nicht, wenn da noch ein Blei-Akku mit rein soll. Der braucht nämlich eine Standby-Spannung von 13,5-13,8V, um optimal geladen zu sein, wenn der Strom ausfällt.Kunibert93 hat geschrieben: Konstante 12V reichen doch aus![]()


yannic w hat geschrieben:
was für ein pol muss ich an den attiny45 anschlissen