Suche: Bauantleitung / How To einer Konstantstromquelle
Moderator: T.Hoffmann
das Thema KSQ für wenig Geld scheint nie zu enden.
Ich habe bisher gute Erfahrungen mit selbstgebauten linearen KSQ mit Operationsverstärker (TLC 272) und Mosfet IRL38.. gemacht.Ich habe als absoluter Anfänger ein paar Versuche gebraucht, aber dann wars ganz einfach.
Bei 12V Eingangsspannung und 3 weiße oder blaue K2 oder P4 ist der Leistungsverlust garnicht mal so hoch.Die KSQ ist regelbar braucht aber ne 5V Spannung für den OP.
Ich habe bisher gute Erfahrungen mit selbstgebauten linearen KSQ mit Operationsverstärker (TLC 272) und Mosfet IRL38.. gemacht.Ich habe als absoluter Anfänger ein paar Versuche gebraucht, aber dann wars ganz einfach.
Bei 12V Eingangsspannung und 3 weiße oder blaue K2 oder P4 ist der Leistungsverlust garnicht mal so hoch.Die KSQ ist regelbar braucht aber ne 5V Spannung für den OP.
- Sailor
- Moderator
- Beiträge: 9427
- Registriert: Di, 28.11.06, 22:16
- Wohnort: Saarland, Deutschland und die Welt
Ich habe diese Schaltung auch deshalb nicht schlecht gemacht, weil sie durchaus ihre Berechtigung hat.
Wenn es jedoch um eine Schaltung handeln soll, die eingesetzte Energie möglicht komplett dem Verbraucher zuführen soll, stößt sie schnell an ihre Grenzen.
Die Schaltung ist halt einfach aufzubauen und durch einige Messungen ist auch zu verstehen, was passiert, wenn man die Eingangsspannung oder die Last ändert.
Mit elektronischen Schaltungen im Umfeld der LED´s sollte man schon mit dieser Art der Konstantstromquelle oder auch mit (Konstant-) Spannungsreglern beginnen.
Wenn es dann um Beleuchtaufgaben mit dem Ziel "Energie sparen" kommt, wird man um eine Schaltung in der von Lucky gezeigten Art nicht herumkommen.
Lucky´s Schaltung ist zwar erste Wahl zumindest bei Leistungsanwendungen - aber nicht der erste Schritt!
Wenn es jedoch um eine Schaltung handeln soll, die eingesetzte Energie möglicht komplett dem Verbraucher zuführen soll, stößt sie schnell an ihre Grenzen.
Die Schaltung ist halt einfach aufzubauen und durch einige Messungen ist auch zu verstehen, was passiert, wenn man die Eingangsspannung oder die Last ändert.
Mit elektronischen Schaltungen im Umfeld der LED´s sollte man schon mit dieser Art der Konstantstromquelle oder auch mit (Konstant-) Spannungsreglern beginnen.
Wenn es dann um Beleuchtaufgaben mit dem Ziel "Energie sparen" kommt, wird man um eine Schaltung in der von Lucky gezeigten Art nicht herumkommen.
Lucky´s Schaltung ist zwar erste Wahl zumindest bei Leistungsanwendungen - aber nicht der erste Schritt!
es geht auch mit weniger drop-out, die typen lt1083-1086, drop-out max. 1,2V, zu beachten ist allerdings die
geringere eingangsspannung. da die dinger recht teuer sind, empfehle ich einen blick auf ältere socket 7, pc mainboards zu werfen^^. wenn ihr da ein dreibeiniges to220 gehäuse seht wo die zahl draufsteht, habt ihr den richtigen, auch bei neueren boards sind die uU. als SMD variante drauf. der 1083 regelt bis zu 8A min und wenn ihr glück habt sogar 10A, die genauen werte sind herstellerspezifisch (es gibt sehr viele hersteller, genau wie beim lm317). die daten findet man hier:
http://www.datasheetcatalog.com/datashe ... 1083.shtml
ideal zur stromversorgung wäre dann ein stabilisiertes 5V netzteil, wenn die led alle vom gleichen typ sind kommt man mit symmetrierungswiderständen von 0,1ohm aus (die lassen sich aus dünnem cu-draht selber machen).
bei 8 x p4 sind das dann 8A bei etwa 10W verlustleistung des reglers, kühlblechgrösse etwa 10 x 10 cm oder ein entsprechender kühlkörper. bei verwendung eines ladekondensators am ausgang sollte unbedingt eine 1A (1N4001 oder ähnliche) diode vom ausgang zum eingang parallel eingefügt werden!
ps: den einen oder anderen regler würde ich ev. noch finden, durch mein recycling habe ich auch verschiedenste kühlkörper und anderes. aber bitte keine listen mit 20 x 5cent artikeln, bei schwerer zu beschaffenden oder teuren bauteilen, sehe ich gerne mal nach oder gebe tips, wo die ev. zu kriegen sind. ich tausche auch teile gegen alte pc-karten, mainboards, cpu´s, oder anderes, dann kostet es nur den transport und beide seiten haben was davon^^
geringere eingangsspannung. da die dinger recht teuer sind, empfehle ich einen blick auf ältere socket 7, pc mainboards zu werfen^^. wenn ihr da ein dreibeiniges to220 gehäuse seht wo die zahl draufsteht, habt ihr den richtigen, auch bei neueren boards sind die uU. als SMD variante drauf. der 1083 regelt bis zu 8A min und wenn ihr glück habt sogar 10A, die genauen werte sind herstellerspezifisch (es gibt sehr viele hersteller, genau wie beim lm317). die daten findet man hier:
http://www.datasheetcatalog.com/datashe ... 1083.shtml
ideal zur stromversorgung wäre dann ein stabilisiertes 5V netzteil, wenn die led alle vom gleichen typ sind kommt man mit symmetrierungswiderständen von 0,1ohm aus (die lassen sich aus dünnem cu-draht selber machen).
bei 8 x p4 sind das dann 8A bei etwa 10W verlustleistung des reglers, kühlblechgrösse etwa 10 x 10 cm oder ein entsprechender kühlkörper. bei verwendung eines ladekondensators am ausgang sollte unbedingt eine 1A (1N4001 oder ähnliche) diode vom ausgang zum eingang parallel eingefügt werden!
ps: den einen oder anderen regler würde ich ev. noch finden, durch mein recycling habe ich auch verschiedenste kühlkörper und anderes. aber bitte keine listen mit 20 x 5cent artikeln, bei schwerer zu beschaffenden oder teuren bauteilen, sehe ich gerne mal nach oder gebe tips, wo die ev. zu kriegen sind. ich tausche auch teile gegen alte pc-karten, mainboards, cpu´s, oder anderes, dann kostet es nur den transport und beide seiten haben was davon^^
Moin,
für mich ist die Verlustleistung erstmal nebensache, da ich ein Panel bauen möchte welches in einem Beamer feuern sollte.
Da sind z.Zt. 150 Watt drin. Ob ich nun 10 oder 20 Watt Verlust habe, ist mir dann schnuppe
Da aber die P4 schon recht teuer sind, möchte ich nicht noch an KSQ'a arm werden.
Brauchen werde ich 6x P4
für mich ist die Verlustleistung erstmal nebensache, da ich ein Panel bauen möchte welches in einem Beamer feuern sollte.
Da sind z.Zt. 150 Watt drin. Ob ich nun 10 oder 20 Watt Verlust habe, ist mir dann schnuppe
Da aber die P4 schon recht teuer sind, möchte ich nicht noch an KSQ'a arm werden.
Brauchen werde ich 6x P4
gil hat geschrieben:Wenn Du diese Verlustleistung "wegkühlen" mußt, ist das gerade im Beamer interessant, man will ja schließlich den lästigen Lüfter eher langsam laufen lassen
autsch
Ich hatte das zum Test mit ner Luxeon I mal probiert, allerdings musste ich recht weit vom Display weg bleiben, um ein sichtbaren Ausschnitt zu bekommen. Ich war echt platt, das selbst ein Luxeon I recht hell
durchkommt.
Deswegen der Versuch mit 6x P4, ob mit 350mA, oder leiber mit 700mA. Problem könnten jedoch die Linsen werden, von wegen Abstrahlwinkel und gleichmäßiger Lichtfleck.
Ich hatte das zum Test mit ner Luxeon I mal probiert, allerdings musste ich recht weit vom Display weg bleiben, um ein sichtbaren Ausschnitt zu bekommen. Ich war echt platt, das selbst ein Luxeon I recht hell
durchkommt.
Deswegen der Versuch mit 6x P4, ob mit 350mA, oder leiber mit 700mA. Problem könnten jedoch die Linsen werden, von wegen Abstrahlwinkel und gleichmäßiger Lichtfleck.
Jetzt habe ich doch auch mal nach KSQ Bauanleitungen Treads
gesucht und eigentlich relativ wenig gutes Material gefunden.
Es sind zwar einige Anleitungen da, die beziehen sich aber
meistens auf ICs die dann auch noch SMD sind, womit die meisten
User dann doch so Ihre Probleme haben.
Kann es tatsächlich sein, das es keine Anleitung für eine einfache
getaktete KSQ mit ganz normalen Standartbauteilen gibt ?
Also ich spreche von so was zum Beispiel: Kleine Auswahl aus der Bastelkiste an getakteten KSQs, alles einfache
Standartbauteile und überall zu beschaffen, preislich kaum der Rede Wert.
Leistungsklasse je nach Einstellung oder Festlegung 100 bis 1000 mA.
Die Technik dafür ist zwar alt, aus der Anfangszeit der SNTs, aber die
Leistung kann jederzeit mit den neuen Teilen mithalten.
Frage:
Ist dafür ein Interesse vorhanden ?
Aufbau auf Lochrasterplatinen, etwas Erfahrung müsste aber vorhaden sein.
gesucht und eigentlich relativ wenig gutes Material gefunden.
Es sind zwar einige Anleitungen da, die beziehen sich aber
meistens auf ICs die dann auch noch SMD sind, womit die meisten
User dann doch so Ihre Probleme haben.
Kann es tatsächlich sein, das es keine Anleitung für eine einfache
getaktete KSQ mit ganz normalen Standartbauteilen gibt ?
Also ich spreche von so was zum Beispiel: Kleine Auswahl aus der Bastelkiste an getakteten KSQs, alles einfache
Standartbauteile und überall zu beschaffen, preislich kaum der Rede Wert.
Leistungsklasse je nach Einstellung oder Festlegung 100 bis 1000 mA.
Die Technik dafür ist zwar alt, aus der Anfangszeit der SNTs, aber die
Leistung kann jederzeit mit den neuen Teilen mithalten.
Frage:
Ist dafür ein Interesse vorhanden ?
Aufbau auf Lochrasterplatinen, etwas Erfahrung müsste aber vorhaden sein.
also wenn das alles zu der KSQ gehört, nein Danke!
das ist eindeutig zu aufwendig für Gelegenheitsbastler.
Da dann doch lieber mit IC und 5-6 Buteilen drumrum.
Die Frage ist wie immer: muß es wirklich getaktet sein, und muß die Eingangsspannung so weit entfernt
sein von der LED Spannung!? Dann ist doch eine lineare KSQ viel einfacher!
das ist eindeutig zu aufwendig für Gelegenheitsbastler.
Da dann doch lieber mit IC und 5-6 Buteilen drumrum.
Die Frage ist wie immer: muß es wirklich getaktet sein, und muß die Eingangsspannung so weit entfernt
sein von der LED Spannung!? Dann ist doch eine lineare KSQ viel einfacher!
- Sailor
- Moderator
- Beiträge: 9427
- Registriert: Di, 28.11.06, 22:16
- Wohnort: Saarland, Deutschland und die Welt
Es wäre schon interessant, die Schaltung(en) deiner KSQ´s zu sehen und Deine Erfahrung damit zu erfahren.
Mit der Analyse verschiedener Schaltungen lernt man doch am meisten - und nicht nur die (zukünftigen) Einsteiger in einen Beruf im Umfeld der Elektronik.
Also: her damit!
Mit der Analyse verschiedener Schaltungen lernt man doch am meisten - und nicht nur die (zukünftigen) Einsteiger in einen Beruf im Umfeld der Elektronik.
Also: her damit!
- Doc_McCoy
- Hyper-User

- Beiträge: 1962
- Registriert: Sa, 03.06.06, 15:49
- Wohnort: Neualbenreuth
- Kontaktdaten:
Also ich habe allgemein wenig Ahnung von KSQs! Verwende sie kaum, da sie sehr teuere Kaufpreise haben.
Aber so ein Strombegrenzer für Leds ist eigentlich das Richtigste. Gesund für die Leds.
Aber mich würde es interessieren, aus welchen Bauteilen so ein Ding aufgebaut ist, wie sie geschalten sind und wie das ganze funktioniert, dass der Strom begrenzt wird.

Aber so ein Strombegrenzer für Leds ist eigentlich das Richtigste. Gesund für die Leds.
Aber mich würde es interessieren, aus welchen Bauteilen so ein Ding aufgebaut ist, wie sie geschalten sind und wie das ganze funktioniert, dass der Strom begrenzt wird.
obwohl ich selbst ja zu dem thema schon ne menge geschrieben habe, sind lösungen in welcher form auch immer interessant, da es ja fast unbegrenzte möglichkeiten dafür gibt und oft eigene ideen, manchmal zu ganz anderen themen zur folge hat. also her damit *g*
-
Ragnar Roeck
- Ultra-User

- Beiträge: 924
- Registriert: Di, 20.02.07, 19:40
Jo, kann ich auch nur unterstützen! Schaltpläne sind immer willkommen.
Ok, danke für das doch vorhandene Interesse,
ich arbeite schon intensiv an einem neuen Aufbau und einer sauberen
Aufbau Anleitung, mal sehen wie lange es dauert, bin schon recht weit.
Da es leicht Nachzubauen sein sollte ist es etwas Aufwendiger bis
die ganze Vorgehensweise einfach und leicht ist, aber es wächst.
Das wird denke ich ein schönes Gerät werden. Bis bald.
ich arbeite schon intensiv an einem neuen Aufbau und einer sauberen
Aufbau Anleitung, mal sehen wie lange es dauert, bin schon recht weit.
Da es leicht Nachzubauen sein sollte ist es etwas Aufwendiger bis
die ganze Vorgehensweise einfach und leicht ist, aber es wächst.
Das wird denke ich ein schönes Gerät werden. Bis bald.
hier mal ne kleine KSQ -Schaltung mit Spannungswandler 5V und OP und Mosfet.(Schaltplan hab ich grad nicht parad)
Wie schon mal erwähnt,bin ich blutiger Elektronikanfänger,und nicht gerade geschickt.
Aber die KSQ finde ich einfach und billig.
Das große Poti ist nur ein "Unfall",hatte keine kleinen mehr
[/img]
Wie schon mal erwähnt,bin ich blutiger Elektronikanfänger,und nicht gerade geschickt.
Aber die KSQ finde ich einfach und billig.
Das große Poti ist nur ein "Unfall",hatte keine kleinen mehr
Hi
wollte jeweils eine KSQ hinter jeden Ausgang eines RGB-Controllers schalten, um mir die Widerstände zu "sparen".
Der Grund ist, hab gehört das die LED´s mit ner KSQ besser und länger laufen.
Das problem ist, das die KSQ´s die man so kaufen kann doch recht preisaufwendig sind. Außerdem wollte ich die 3 KSQ´s auf eine Platine löten um etwas platz zu sparen.
Meine Frage ist nur welche dieser hier vorgestellten Lösungen ist dimmbar, also von der Eingangsseite her.
Der RGB-Controller gibt 24V DC aus.
Das RGB-Modul besteht aus insgesamt 12 LED´s (3x4)
benötigt einen Strom von 350mA pro Farbe.
Die Spannung liegt ca. bei 16V
bedanke mich schonmal im Vorraus.
Gruß Delta
wollte jeweils eine KSQ hinter jeden Ausgang eines RGB-Controllers schalten, um mir die Widerstände zu "sparen".
Der Grund ist, hab gehört das die LED´s mit ner KSQ besser und länger laufen.
Das problem ist, das die KSQ´s die man so kaufen kann doch recht preisaufwendig sind. Außerdem wollte ich die 3 KSQ´s auf eine Platine löten um etwas platz zu sparen.
Meine Frage ist nur welche dieser hier vorgestellten Lösungen ist dimmbar, also von der Eingangsseite her.
Der RGB-Controller gibt 24V DC aus.
Das RGB-Modul besteht aus insgesamt 12 LED´s (3x4)
benötigt einen Strom von 350mA pro Farbe.
Die Spannung liegt ca. bei 16V
bedanke mich schonmal im Vorraus.
Gruß Delta
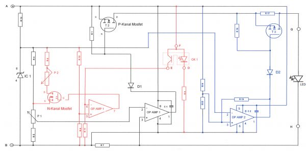
Falls jemand interessiert ist an einer KSQ für eine Seoul P4 an vier NIMH - Zellen, sollte sich mal folgende Schaltung ansehen.
Die Basisausführung ist in schwarz gezeichnet. Mit einem LM 358 und einem IRC 7220 wird ein konstanter, über P1 einstellbarer Strom geregelt.
Der Vorteil der Schaltung ist, dass der Spannungsabfall bei 700 mA über durchgesteuerte IRC 7220 und R7 insgesamt nur 0,1 V beträgt. Das heißt man kann die Akkus betreiben bis sie wirklich leer sind (< 1V Zellenspannung ).
Da die hohe Leistung nicht dauernd benötigt wird, habe ich noch eine Umschaltung auf halben Strom vorgesehen (rot gezeichnet).
Weil die Schaltung in einer Taucherlampe Anwendung findet und ich keine zusätzlichen Gehäusedurchbrüche machen wollte, erfolgt die Umschaltung über eine Gabellichtschranke, die von einer an der Welle des Ein/Ausschalters befestigten Blechfahne abgedunkelt wird. Durch Zuschalten von Parallelwiderständen R6 und P2 wird die Referenzspannung an LM358 erhöht und damit der zu regelnde Ausgangsstrom der Schaltung.
Wenn man die Lampe auch mit Alkaline - Zellen betreiben will, ist der IRC7220 thermisch am Ende. Deshalb wird bei > 5,2 V Eingangsspannung der Widerstand R17 vorgeschaltet. Diese Variante ist blau gezeichnet. Die Hysterese für die Widerstandsüberbrückung wird durch R19 bestimmt.
Stückliste
R 1 10 KΩ
R 4 33 KΩ
R 5 180 Ω
R 6 10 KΩ
R 7 0,1 Ω
R 8 10 KΩ
R 9 470 Ω
R 10 33 KΩ
R 11 1 MΩ
R 12 1,1 KΩ
R 11 1 MΩ
R 12 1,1 KΩ
R 14 4,7 KΩ
R 15 4,3 KΩ
R 16 10 KΩ
R 17 1,8 Ω
R 19 330 KΩ
P 1 1 KΩ
P 2 20 KΩ
C 1 100 nF
C 2 100 nF
T 1 IRF 7401
T 2 IRF 7220
T 3 IRF 7220
IC 1 LM 336 2,5
Op Amp 1 LM 358
Op Amp 2 LM 358
OK 1 CNY 36
LED 1 P 4
D 1 1N4148
D 2 1N4148
Um T2 thermisch zu entlasten, habe ich einen kleinen Kühlkörper vorgesehen. In SMD-Ausführung, beidseitig bestückt, ist die Platine 25 x 38 mm groß.
Wenn ich noch einige IRF 7401 auf Lager gehabt hätte, hätte ich diese anstatt IRF 7220 verwendet. Vereinfacht sieht die Schaltung dann folgendermaßen aus:
Vielleicht kann jemand mal die Funktion der unteren Schaltung testen und berichten!
Die Basisausführung ist in schwarz gezeichnet. Mit einem LM 358 und einem IRC 7220 wird ein konstanter, über P1 einstellbarer Strom geregelt.
Der Vorteil der Schaltung ist, dass der Spannungsabfall bei 700 mA über durchgesteuerte IRC 7220 und R7 insgesamt nur 0,1 V beträgt. Das heißt man kann die Akkus betreiben bis sie wirklich leer sind (< 1V Zellenspannung ).
Da die hohe Leistung nicht dauernd benötigt wird, habe ich noch eine Umschaltung auf halben Strom vorgesehen (rot gezeichnet).
Weil die Schaltung in einer Taucherlampe Anwendung findet und ich keine zusätzlichen Gehäusedurchbrüche machen wollte, erfolgt die Umschaltung über eine Gabellichtschranke, die von einer an der Welle des Ein/Ausschalters befestigten Blechfahne abgedunkelt wird. Durch Zuschalten von Parallelwiderständen R6 und P2 wird die Referenzspannung an LM358 erhöht und damit der zu regelnde Ausgangsstrom der Schaltung.
Wenn man die Lampe auch mit Alkaline - Zellen betreiben will, ist der IRC7220 thermisch am Ende. Deshalb wird bei > 5,2 V Eingangsspannung der Widerstand R17 vorgeschaltet. Diese Variante ist blau gezeichnet. Die Hysterese für die Widerstandsüberbrückung wird durch R19 bestimmt.
Stückliste
R 1 10 KΩ
R 4 33 KΩ
R 5 180 Ω
R 6 10 KΩ
R 7 0,1 Ω
R 8 10 KΩ
R 9 470 Ω
R 10 33 KΩ
R 11 1 MΩ
R 12 1,1 KΩ
R 11 1 MΩ
R 12 1,1 KΩ
R 14 4,7 KΩ
R 15 4,3 KΩ
R 16 10 KΩ
R 17 1,8 Ω
R 19 330 KΩ
P 1 1 KΩ
P 2 20 KΩ
C 1 100 nF
C 2 100 nF
T 1 IRF 7401
T 2 IRF 7220
T 3 IRF 7220
IC 1 LM 336 2,5
Op Amp 1 LM 358
Op Amp 2 LM 358
OK 1 CNY 36
LED 1 P 4
D 1 1N4148
D 2 1N4148
Um T2 thermisch zu entlasten, habe ich einen kleinen Kühlkörper vorgesehen. In SMD-Ausführung, beidseitig bestückt, ist die Platine 25 x 38 mm groß.
Wenn ich noch einige IRF 7401 auf Lager gehabt hätte, hätte ich diese anstatt IRF 7220 verwendet. Vereinfacht sieht die Schaltung dann folgendermaßen aus:
Vielleicht kann jemand mal die Funktion der unteren Schaltung testen und berichten!
Was mich immer so nervt ist der shunt, da müsste man mal eine andere Lösung finden.petersju hat geschrieben: Vielleicht kann jemand mal die Funktion der unteren Schaltung testen und berichten!
Hast Du die denn nicht selber gebaut, da wundert mich gerade ein wenig ...
-
katze_sonne
- Ultra-User

- Beiträge: 755
- Registriert: Mi, 17.09.08, 18:52
@ Petersju:
Hast du dieses Bild evt. nochmal größer? Man kann es nämlich nur sehr schlecht erkennen. Danke!
Hast du dieses Bild evt. nochmal größer? Man kann es nämlich nur sehr schlecht erkennen. Danke!
-
katze_sonne
- Ultra-User

- Beiträge: 755
- Registriert: Mi, 17.09.08, 18:52
@Ragnar Roeck:
Ich kann die Farben trotzdem nicht sauber auseinanderhalte...
Ich kann die Farben trotzdem nicht sauber auseinanderhalte...
-
Ragnar Roeck
- Ultra-User

- Beiträge: 924
- Registriert: Di, 20.02.07, 19:40
Die zuletzt geposteten Schaltpläne sind der "schwarze Teil", da fällt nichts mehr weg, das ist genau, was Du aufbauen müsstest.

