Music to Light
Moderator: T.Hoffmann
also habs mal aufgebaut und getestet .. mit ner normalen LE eben aber bis jetzt ging noch nix
hab warscheinlich was falsch verkabelt
.. also alles nochmla durchüprüfen.
aber theoretisch müsste doch auch nur eindrittel der schaltung gehn mit einer normalen LED und als Stromquelle ne 9V Blockbatterie? oder?
hab warscheinlich was falsch verkabelt
aber theoretisch müsste doch auch nur eindrittel der schaltung gehn mit einer normalen LED und als Stromquelle ne 9V Blockbatterie? oder?
oh man so ein kack .. habs bei verschiedenen Stereoanlagen udn verschiedenen lautstärken versucht einmal dachte ich ein flackern zu sehn aber ... kann auhc nru einbildung gewesen sein -.-
kann es sein dass die 9V nicht genug power bringt? soll cih vielleciht n paar parallel schalten? dass wir mehr power hätten? ansonsten bleibt mri nix anderes übrig als alles überprüfen ob irwas falsch ist, aber jetzt muss ich mich richten fürn geb. bin eh schon zu spät, aber wollt das jetzt noch unbedingt machen^^ naja in der hektik wirds nie gut.
kann es sein dass die 9V nicht genug power bringt? soll cih vielleciht n paar parallel schalten? dass wir mehr power hätten? ansonsten bleibt mri nix anderes übrig als alles überprüfen ob irwas falsch ist, aber jetzt muss ich mich richten fürn geb. bin eh schon zu spät, aber wollt das jetzt noch unbedingt machen^^ naja in der hektik wirds nie gut.
der Transistor heist ... oh kann man schlecht lesen aber cih lgaub C547B ist zwar nicht dieser BC 548 aus dr schaltung aber ich dnek der müsste auch gehn oder?
hab überbrückt aber LED leuchtet nciht!
aber sie müsste tun weil cih sie getestet hab und da tat sie!
hab überbrückt aber LED leuchtet nciht!
aber sie müsste tun weil cih sie getestet hab und da tat sie!
na, das kann ja nicht so schwer sein,das raus zu finden, hast ev. nur +/- oder die anschlüsse der led vertauscht
+/- sollten aber an der schaltung unbedingt richtig dra´n sein! wie gross ist der vorwiderstand zur led? und was für eine hast genommen?
den BC547 kannst du auch nehmen, sollte keine probleme geben
+/- sollten aber an der schaltung unbedingt richtig dra´n sein! wie gross ist der vorwiderstand zur led? und was für eine hast genommen?
den BC547 kannst du auch nehmen, sollte keine probleme geben
jo sorry war unverständlcih formuliert, ich habs nciht nachgeprüft. aber an dem lags nicht, hab den ersten fehler gefunden ... die batarie lag in nem schlüsselkörbchen und wurde darin komplett entleert^^ aber jetzt hab ich ne volle. mit dem überbrücken das geht jetzt. die LED leuchtet aber wenn ich das an mein gnd. und + von dr Stereoanlage halte geht gar nichts. habs am PC verscuht und dachte dann der hat vielleciht kein stark genuges signaldafür. dann hab ichs an nem nrmalen CD-player verscuht am kopfhörerausgang auch da gin nix selbst bei volle r lautsrke! und an der stereoanlage genau so wenig ... mann muss jetzt erstmal den rest duchchecken, vielleciht braucht man doch pnp oder npn oder ich hab einfach den falschen von beiden erwischt ... werd die zwei transis mal austauschen.
ich hab das schon gelesen aber ich habe noch keine P5 da (noch nicht gekommen) und hab aklso erstmal die ursprünglcihe schaltung genommen (schwarz weiß) da gibt es nu einen Potti, also nix mit helligkeit einstellen, die ist sowiso so in ordnung, wenn cih sie mit überbrücken kontrolliere. in deinem Post beschreibst du das einstellen der RGB. aber ich hab ja immo nur ne einfache rote 5mm LED die acuh tut. mein problem ist der teil davor, die frequenzaufteilung, da muss irwo ein fehler sitzen und dazu hast in deinem post auch nur geschreiben
und das hab cih gemacht mit den orginal werten für wiederstände und kondensatoren aber es leuchtet nichts^^ es blinkt nichts und glimmt nicht mal was! überbrückt - kein problem dauerleuchten, aber anders geht nix ...
(du siehst ich lese sehr wohl deine und alle anderen posts!)
wenn das funktioniert, schliesst du die kondensatoren wieder an.( noch ein kurzer hinweis, alle vor diesem kondensator liegenden teile sind für die filterung der verschiedenen frequenzen zuständig) diesen aufbau solltest du also mit den angegebenen werten der kondensatoren und widerstände aus der originalschaltung übernehmen. die trimmer (nimm besser potis) dienen zum anpassen der empfindlichkeit, da verschiene musikstücke
verschieden laut sind und die quellen verschiedene pegel haben können ist es schon besser, mit potis das schnell mal nachstellen zu können.
und das hab cih gemacht mit den orginal werten für wiederstände und kondensatoren aber es leuchtet nichts^^ es blinkt nichts und glimmt nicht mal was! überbrückt - kein problem dauerleuchten, aber anders geht nix ...
(du siehst ich lese sehr wohl deine und alle anderen posts!)
du musst erst einmal rausfinden, ob das hinten funktioniert, ob nu power led oder normale, es muss die led erst einmal zum leuchten gebracht werden! dann sehen wir weiter.
wenn das beim überbrcken der c-e strecke geht, gehst du einen schritt nach vorn. vom ersten transistor wird der kollektor abgetrennt, jetzt muss die led auch leuchten, da der transistor über den widerstand von +Ub aufgestzeuert wird.
wenn das beim überbrcken der c-e strecke geht, gehst du einen schritt nach vorn. vom ersten transistor wird der kollektor abgetrennt, jetzt muss die led auch leuchten, da der transistor über den widerstand von +Ub aufgestzeuert wird.
prima, dann ist der hintere transistor also noch in ordnung^^
ok, nächster schritt, löte mal das poti von der basis des letzten transistors nach -Ub an, damit müsstest du dann die helligkeit der led variieren können, dann geht es weiter^^
ok, nächster schritt, löte mal das poti von der basis des letzten transistors nach -Ub an, damit müsstest du dann die helligkeit der led variieren können, dann geht es weiter^^
also hab ich gemacht. ich hab von basis des hinteren Transistors nach emittor den potti reingemacht. (eben so dass sich ein regelwiederstand ergibt , weilpottis ja 3 Anschlüsse ham.) dann ist was komisches aufgetreten:
vorweg der potti hat nur 47K (aufschrifft, gemessen nru 42 K) aber das müsste ja eig egal sein. alsohab den dazwischen gemacht und strom draufgetan (der rest der schaltung war noch so wie im schaltplan alsomeinfach den potti rausgezogen und wie besagt wieder eingesetzt) dann ging die LED nicht. hab dan gedreht und bei einer bestimmten einstellung hat die ELD ganz kurz aufgeblizt (normal hell) aber nur ganz kurz. es war auch nicht möglcih den regler an dieser stelle festzumachen, also dauerleuchten, es hat immer nur einmal ganz kurz geblitzt wennman an dieserstelle vorbegedreht hat. darüber ging nichts und drunter auch nix.
werd mich mal nach nem andern potti umschaun, hab gesehn dass da noch ein 10K Rumligt. vielleciht geht der.
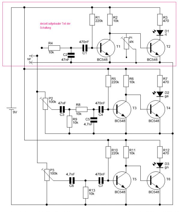
so hier mal der schlatplan der derzeit gebauten schaltung: diese losen lötpunkte sind so bneabsichtigt, weil die grad auch nirgends angeschlossen sind , hab den potti ja einfach rausgezogen.
vorweg der potti hat nur 47K (aufschrifft, gemessen nru 42 K) aber das müsste ja eig egal sein. alsohab den dazwischen gemacht und strom draufgetan (der rest der schaltung war noch so wie im schaltplan alsomeinfach den potti rausgezogen und wie besagt wieder eingesetzt) dann ging die LED nicht. hab dan gedreht und bei einer bestimmten einstellung hat die ELD ganz kurz aufgeblizt (normal hell) aber nur ganz kurz. es war auch nicht möglcih den regler an dieser stelle festzumachen, also dauerleuchten, es hat immer nur einmal ganz kurz geblitzt wennman an dieserstelle vorbegedreht hat. darüber ging nichts und drunter auch nix.
werd mich mal nach nem andern potti umschaun, hab gesehn dass da noch ein 10K Rumligt. vielleciht geht der.
so hier mal der schlatplan der derzeit gebauten schaltung: diese losen lötpunkte sind so bneabsichtigt, weil die grad auch nirgends angeschlossen sind , hab den potti ja einfach rausgezogen.
also ich glaub das problem lag/ligt nicht am potti...
hab gerade noch einen 100k gefunden und hab den anstelle des 47k Pottis eingebaut aber da traten ähnliche dinge auf, zwar gab es jetzt keinen einstellpunkt mehr der kurz aufblinkte, sondern wenn ich jetzt die Battarie ran machte (natürlcih vorher den potti, wie in der roten umrahmung gemalt, eingebaut) leuchtete die LED für ca 1 sec normal hell auf und ging dann aus. es sieht aus als würde sie solange gehn wie die beiden Kondensatoren sich aufladen. dann ist wieder dunkel. das drehen am potti hat gar nichts verändert
aber das phänomen ist mir auch schon aufgefallen als die schaltung noch im orginalzustand aufgebaut war, immer wenn man die Battarie ranmachte gin die LED kurz für eine sec an und dann aus. damals dachte ich das wäre eben normal wegen was auch immer^^ .
hab gerade noch einen 100k gefunden und hab den anstelle des 47k Pottis eingebaut aber da traten ähnliche dinge auf, zwar gab es jetzt keinen einstellpunkt mehr der kurz aufblinkte, sondern wenn ich jetzt die Battarie ran machte (natürlcih vorher den potti, wie in der roten umrahmung gemalt, eingebaut) leuchtete die LED für ca 1 sec normal hell auf und ging dann aus. es sieht aus als würde sie solange gehn wie die beiden Kondensatoren sich aufladen. dann ist wieder dunkel. das drehen am potti hat gar nichts verändert
aber das phänomen ist mir auch schon aufgefallen als die schaltung noch im orginalzustand aufgebaut war, immer wenn man die Battarie ranmachte gin die LED kurz für eine sec an und dann aus. damals dachte ich das wäre eben normal wegen was auch immer^^ .
also batterie ist total neu, hab sogar schon versucht mehrere Parallel zu schalten, aber ging auch nix, .. öhm nien Collektor des ersten ist nicht ab sondern noch dran, hätt cih den wegmachen sollen? gut dann lags wohl daran -.- ok stand wohl wer aufm schlauch. werd das gleich mal testen


