Pulsierende LED
Moderator: T.Hoffmann
Hallo,
ich bin zur Zeit auf der Suche nach einer Schaltung die meine LEDs zum pulsieren bringt. Eigentlich ist das ganze ja nur ein ständiges heller und dunkler werden. Ich hatte mir schon überlegt, dass man das dunkler werden vielleicht über einen Kondensator realisieren könnte. Zum hochfahren wäre ja eine spule schön, aber die hat ja bekanntlich so unschöne nebeneffekte. Wenns ansonsten nur schwer zu realisieren wäre würde ich auch zur Not auf das "hochfaden" verzichten können, wäre nur ein schöner Nebeneffekt. Allerdings weiss ich nicht wie ich den "Taktgeber" bauen soll, der eine Frequenz von so ca. 0,75-0,5Hz vorgibt.
Auf den Punktgebracht: ich suche eine Schaltung die am Ausgang einen möglichst Sinusförmigen Strom erzeugt.
Danke schonmal im Voraus für eure Hilfe.
ich bin zur Zeit auf der Suche nach einer Schaltung die meine LEDs zum pulsieren bringt. Eigentlich ist das ganze ja nur ein ständiges heller und dunkler werden. Ich hatte mir schon überlegt, dass man das dunkler werden vielleicht über einen Kondensator realisieren könnte. Zum hochfahren wäre ja eine spule schön, aber die hat ja bekanntlich so unschöne nebeneffekte. Wenns ansonsten nur schwer zu realisieren wäre würde ich auch zur Not auf das "hochfaden" verzichten können, wäre nur ein schöner Nebeneffekt. Allerdings weiss ich nicht wie ich den "Taktgeber" bauen soll, der eine Frequenz von so ca. 0,75-0,5Hz vorgibt.
Auf den Punktgebracht: ich suche eine Schaltung die am Ausgang einen möglichst Sinusförmigen Strom erzeugt.
Danke schonmal im Voraus für eure Hilfe.
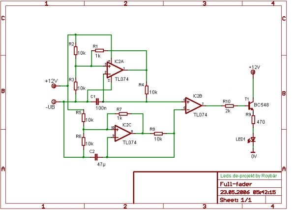
ich hatte mit mal vor kurzem was zusammgefriemelt aus vielen einzelnen komponenten das eben genau diese Funktion entspricht. Blöderweise hab ichs nicht dokumentiert, aber vielleicht krieg ichs ja nochmal zusammen. Wird über PWM gesteuert, und mit OPV zusammengebaut, ohne programmieren also, lediglich löten.
ich werd dann mal ein bissl mit eagel spielen, mal sehen was bei rauskommt.
edit:
Ich hab fertig, hier guckst du.
Mit R8 und C2 bestimmt man die Geschwindigkeit des fadens (heisst das so, ich glaub nich), je höher die Werte desto langsamer. Die Werte im Plan zu C2 und R8 sind nur Beispielwerte und änderbar, ansonsten ist die Trägerfrequenz der Steuerung in etwa auf 100Hz gestellt.
Der OPV oder Amplifier-IC kostet in etwa 0,25€, díe Schaltung ist also nichts besonderes.
Was ich natürlich jetzt nicht weiss ist ob die Schaltung auch wirklich das macht was sie sollte, soll heissen ich habs selbst noch nicht ausprobiert. Wer dies mal versucht möge mir bitte bescheid geben, wenns geht.
Edit vom Edit:
Ich hab das nochmal ein bissl überarbeitet und die Schaltung aktualisiert. Mit den alten Werte von C2 und R8 hätte man ne errechnete Frequenz von 0,05 Hz. Das heisst Helligkeit hochfahren hätte 10 sec gedauert und runter auch nochmal.
Mit den Werten 10k und 47µ kommt man auf, 2,35 sec halbe Periode also 4,7 sec für eine gesamte Periode, daraus Folgt eine Frequenz von 0,213 Hz und das müsste annehmbar sein.
R10 ist hinzugekommen und begrenzt den "Steuerstrom" auf 6 mA bei 12 V Urspannung. Der Amplifier verträgt nur 10 mA, glaub ich zu wissen; also jedenfals nicht viel mehr. Der Basisstrom von T1 sollte nicht höher 100 mA-dauer sein >und da bin ich eindeutig drunter. Ich würds gern selbst mal probieren, hab aber keine 4´fach Amplifier da.
Traut sich das vielleicht einer von euch zu, die Schaltung so mal zu Testen.
Bei mir wirds erst wieder in nem Monat was. 
edit:
Ich hab fertig, hier guckst du.
Mit R8 und C2 bestimmt man die Geschwindigkeit des fadens (heisst das so, ich glaub nich), je höher die Werte desto langsamer. Die Werte im Plan zu C2 und R8 sind nur Beispielwerte und änderbar, ansonsten ist die Trägerfrequenz der Steuerung in etwa auf 100Hz gestellt.
Der OPV oder Amplifier-IC kostet in etwa 0,25€, díe Schaltung ist also nichts besonderes.
Was ich natürlich jetzt nicht weiss ist ob die Schaltung auch wirklich das macht was sie sollte, soll heissen ich habs selbst noch nicht ausprobiert. Wer dies mal versucht möge mir bitte bescheid geben, wenns geht.
Edit vom Edit:
Ich hab das nochmal ein bissl überarbeitet und die Schaltung aktualisiert. Mit den alten Werte von C2 und R8 hätte man ne errechnete Frequenz von 0,05 Hz. Das heisst Helligkeit hochfahren hätte 10 sec gedauert und runter auch nochmal.
Mit den Werten 10k und 47µ kommt man auf, 2,35 sec halbe Periode also 4,7 sec für eine gesamte Periode, daraus Folgt eine Frequenz von 0,213 Hz und das müsste annehmbar sein.
R10 ist hinzugekommen und begrenzt den "Steuerstrom" auf 6 mA bei 12 V Urspannung. Der Amplifier verträgt nur 10 mA, glaub ich zu wissen; also jedenfals nicht viel mehr. Der Basisstrom von T1 sollte nicht höher 100 mA-dauer sein >und da bin ich eindeutig drunter. Ich würds gern selbst mal probieren, hab aber keine 4´fach Amplifier da.
Traut sich das vielleicht einer von euch zu, die Schaltung so mal zu Testen.
Zuletzt geändert von RoyBär am Di, 23.05.06, 04:50, insgesamt 1-mal geändert.
- P.Sparenborg
- Site Admin

- Beiträge: 1276
- Registriert: Di, 28.12.04, 19:32
Für diesen sehr hilfreichen und ausführlichen Tipp gibt es 50 Credits für Roybär!
eine pulsierende Unterbettbeleuchtung als erstes Experiment mit meinen 1000 LEDs, wenn ich genug Flash-LEDs finde mach ich vllt auch noch nen andren kanal mit flashs, mal sehen. Aber ich glaube ich mach das nich in rot, sons sind kommentare schon vorprogrammiert 
Würd ich auch meinen, wobei ich auch so nicht so´n fan von rot bin. Ein warmes Weiß oder gelb, also was angenehmes für die Augen wäre was für mich. Oder ganz anders, UV.
Spassenshalber,
du kannst die Schaltung mit nem Poti auch noch in der Frequenz ändern, sozusagen als Taktgeber nutzen, wenn du weisst was ich meine.
Spassenshalber,
du kannst die Schaltung mit nem Poti auch noch in der Frequenz ändern, sozusagen als Taktgeber nutzen, wenn du weisst was ich meine.
-
RivaDynamite
- Mega-User

- Beiträge: 210
- Registriert: Di, 04.04.06, 22:51
http://www.moddingtech.de/tut_ledfader_01_de,59.html
Ist wesentlich einfacher umzussetzen und funktioniert auch sehr gut.
Erweiterte Variante:
http://www.moddingtech.de/tut_multifader_01_de,59.html
Hoffe geholfen zu haben!!!
Ist wesentlich einfacher umzussetzen und funktioniert auch sehr gut.
Erweiterte Variante:
http://www.moddingtech.de/tut_multifader_01_de,59.html
Hoffe geholfen zu haben!!!
Ich hab mir die Schaltungen jetzt mal angesehen, vielleicht kann mir die einer erklären aber ich glaub, die Taktung der Leds erfolgt nur über den Spannungsverlauf des Kondensators. Wenn das so ist, also wenn ich bei der Schaltungen nichts übersehen hab, dann ist der Spannungsverlauf beim Dimmen nicht linear. Kann man dann damit auch farbige Leds steuern und Farbverfälschung und so? Stichwort, Farbänderung bei schwankender Spannung. Mit ner PWM wird die Led bei konstanten Spannungswert und Frequenz betrieben, lediglich die Einschaltdauer pro Periode verändert sich.
Man müsste mal sehen in wie weit sich die Schaltungen im Resultat unterscheiden, unter dem Aspekt gleichmässiges Dimmen, Flimmern, Konstanz etc..
Wenn du R8 wirklich mit nem Poti ersetzen willst, solltest du aber noch ein kleinen R in Reihen dazu Schalten, damit der C beim entladen ein bissl gebremst wird und nicht kurzschließt. (Poti lässt sich doch auf null drehen und das ist zu niedrig)
2k würd ich in Reihe zum Poti hängen, dann ist die max. Frequenz bei etwa 1 Hz, 0,5 sec an 0,5 sec aus.
Also insgesamt ein Spektrum von 1 Hz bis 0,0425 Hz.
Man müsste mal sehen in wie weit sich die Schaltungen im Resultat unterscheiden, unter dem Aspekt gleichmässiges Dimmen, Flimmern, Konstanz etc..
Wenn du R8 wirklich mit nem Poti ersetzen willst, solltest du aber noch ein kleinen R in Reihen dazu Schalten, damit der C beim entladen ein bissl gebremst wird und nicht kurzschließt. (Poti lässt sich doch auf null drehen und das ist zu niedrig)
2k würd ich in Reihe zum Poti hängen, dann ist die max. Frequenz bei etwa 1 Hz, 0,5 sec an 0,5 sec aus.
Also insgesamt ein Spektrum von 1 Hz bis 0,0425 Hz.
hi also war grade bei unsre e-laden um mir die sachen für den moddingtechpulser zu kaufen, aber wie immer im leben, das kernstück war natürlich grade ausverkauft. Alias IC nicht vorhanden. Also nächste Woche nochmal dahintiegern, dann kauf ich auch direkt die sachen für den pulser von roybär, wenns gewünscht is mach ich dann mal nen vergleich 
Ich denke das normale Elkos reichen sollten. Hier gehts ja nicht um irgendwelchens Eigenrauschen oder so, es ist ja keine Soundschaltung. Mit dem erzeugten Spannungsverlauf der Elkos wird dann ja entkoppelt eine Schaltvorgang ausgelöst. Bei einer Schwellwertschaltung wie hier, kann da eigentlich rauschen was will, oder der Verlauf Ecken und Kanten haben, das ändert nichts andem eingestellten Schwellwert und der ist einzig relevant.
Ich hatte ein sehr, sagen wir erfolgreiches Wochenende, und hoffe nun das ich nächste Woche alle Teile einer grösseren Bestellung erhalte, dann kann ich in Zukunft auf Fragen wie dieser mit wirklichen praktischen Erfahrungen eingehen.
Wenn´s interessiert was ich mit dem Wochenende meine, kann ja dann mal in der Fotoecke stöbern.
Ich hatte ein sehr, sagen wir erfolgreiches Wochenende, und hoffe nun das ich nächste Woche alle Teile einer grösseren Bestellung erhalte, dann kann ich in Zukunft auf Fragen wie dieser mit wirklichen praktischen Erfahrungen eingehen.
Wenn´s interessiert was ich mit dem Wochenende meine, kann ja dann mal in der Fotoecke stöbern.
ah ok thx, mein e-laden bekommt die ics leider erst wieder mitte der woche, dann werde ich da nochmal einkaufen gehn 
@roybär: nächste doofe frage: brauch ich für die TL074 auch Sockel? wenn ja was für welche, bzw wieviel polig?
Was war denn an deinem wochenende so erfolgreich? seh in der fotoecke noch nix
@roybär: nächste doofe frage: brauch ich für die TL074 auch Sockel? wenn ja was für welche, bzw wieviel polig?
Was war denn an deinem wochenende so erfolgreich? seh in der fotoecke noch nix
Da wäre ein Dil 14´er Sockel passend(wenns dann auch ein dil ist und kein smd-IC), aber nicht unbedingt von nöten. Aber ich arbeite auch mit Sockel, da besteht die Gefahr nicht das der IC beim löten drauf geht, der wird ja dann nur draufgesteckt.
Den Bericht in der Fotoecke hab ich gerade fertig gestellt.
Den Bericht in der Fotoecke hab ich gerade fertig gestellt.
jo habs schon gesehen.
also 14poliger ic-sockel und jetzt noch die frage vom typen aus dem laden: Präzisionssockel oder normal.
<-- Meine Reaktion.
Kann mir jemand den unterschied erklären und was ich für die TL074 brauch? Hab noch nie mit ICs gearbeitet
also 14poliger ic-sockel und jetzt noch die frage vom typen aus dem laden: Präzisionssockel oder normal.
Kann mir jemand den unterschied erklären und was ich für die TL074 brauch? Hab noch nie mit ICs gearbeitet
Soo, endlich ist die Schaltung fertig, funktioniert auch Prima (danke nochmal @roybär). Allerdings ist mir folgendes aufgefallen: Ich würde gerne an die Schaltung zwei Cluster mit je 18 blauen LEDs (3 in Reihe und 6 Reihen parallel, pro Cluster ca. 100mA) und eine Leiste mit 3 Reihe blaue LEDs, also nochmal 60mA anschließen. Allerdings ist mir aufgefallen, dass BC548(B) laut Datenblättern nur um die 100mA verträgt. Frage ist jetzt nur ob ich einfach hinter R10 noch zwei weitere BC548 hängen kann oder ob dann der Strom nichtmehr fürs durchschalten, o.ä. reicht?
Wer weiß Rat?
Wer weiß Rat?
also wenn ich fightclub richtig verstanden habe, er will an T1 die cluster schalten anstatt der led! die cluster haben mehr als 100mA und das soll T1 laut datenblatt nicht aushalten!
sind diese 100mA auf den basis-emitter oder auf den collector-emitter stromkreis bezogen?
sind diese 100mA auf den basis-emitter oder auf den collector-emitter stromkreis bezogen?


