RGB Moodlight mit Steuerung

Hier werden Fragen zu LED-Grundlagen beantwortet...

Moderator: T.Hoffmann

Antworten
JayBee
User
User
Beiträge: 36
Registriert: So, 24.09.06, 17:49
Wohnort: Leuterod
Kontaktdaten:

Mi, 11.10.06, 18:30

Jaja... in diesem Forum wird man aber auch zu so vielen Sachen verleitet *gg*

Da ich ja demnächst sowieso bei Reichelt und hier bestelle (siehe Sternenhimmel) und da meine Freundin in kürze Geburtstag hat, habe ich mir gedacht, "warum nicht so ein tolles selbstbaumoodlight verscheknen". Also flux mal gegoogelt, dabei einige anregungen gefunden und zu folgendem Schluss gekommen:
Ich werde die Schaltung dieser "LED Mood Lamp" etwas modifizieren, da der Lampe imo ncoh einige funktionen Fehlen.
Hingesetzt, die Schaltung ausgetüftelt. Nun stehe ich (da ich leider kaum Ahnung von Elektronik habe *gg*) vor 2 kleine Probleme.

Das erste (sicherlich einfacher zu lösen):
Ich würde gerne 1 Poti zur Farbsteuerung anschließen. Nur wie mache ich das?
Der PIC den ich verwende hat einen Analog-Digital-Wandler (oder so) der eine Spannung zwischen 5 und 0 Volt in einen Wert von 0 bis 1023 umwandelt und diesen ausgibt.
Wie muss jetzt das Potentiometer an den Eingang, um die Spannung zu regeln?
Für Berechnungen fehlte mir bisher immer I.


Zum 2. (etwas komplizierter):
Das 2. Problem betrifft die Programmierung.
Der PIC hat insgesammt 16 Ein-/Ausgänge, wovon 8 auch als Messeingänge für Analoge Signale dienen können.
Da ich mich bisher noch nicht wesentlich mit dem Thema Microcontrollerprogrammierung auseinandergesetzt habe, komme ich zu dem Problem:
Ich würde gerne einige A-Ports für die Schalter nehmen (Digital eingänge) und nur einen für die analog-Messung.
Bisher habe ich im Internet zwar Anleitungen gefunden, wie diese Messung ein-/uszuschalten ist, aber ich weiß nicht ob es nicht zu "aufwändig" für den Controller ist, jedesmal umzustellen (zumal die Umstellung auch Zeit kostet) wenn es doch auch die einfache möglichkeit gibt.
Ich programmiere in JAL, da die ursprüngliche datei eben in dieser Sprache verfasst war.

Ich hoffe dass ihr mir helfen könnt :)

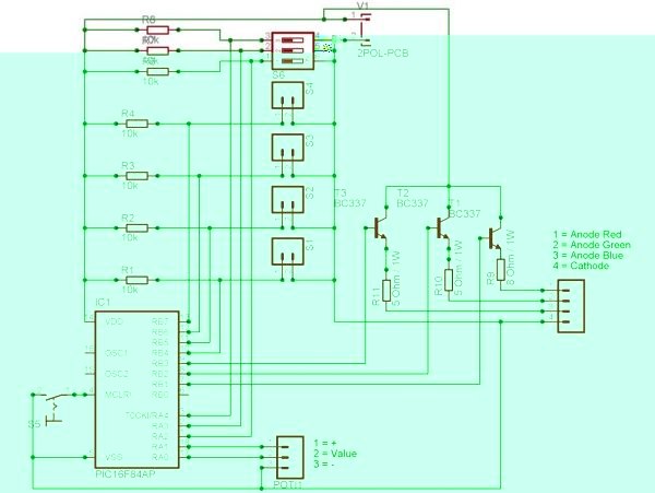
/edit: Schaltplan vergessen :oops:
908_Zwischenablage01_1.jpg
der eingesetzte PIC ist ein 16F628


/edit2: Nach ncoh etwas suchen hab ich ncoh was gefunden.
Ich hbe den Schaltplan insofern geändert, dass DIP 02 jetzt an RA3 und der Poti (bzw die Schaltung die die Spannung von 0-5 Volt regelt) an RA0 hängt.
Kann ihc mit dem Assemblercode

BCF 0x9F, 0
BSF 0x9F, 1
BSF 0x9F, 2
BSF 0x9F, 3

den Eingang RA0 als Analog- und die anderen als Digital-Eingänge definieren???
JayBee
User
User
Beiträge: 36
Registriert: So, 24.09.06, 17:49
Wohnort: Leuterod
Kontaktdaten:

So, 29.10.06, 19:26

Habe ncoh bissl gelesen und gebastelt, das ist rausgekommen:
908_Schaltplan_1.jpg
Ich die LEDs "umklemmen", da die von mir verwendete RGB-LED eine gemeinsme Kathode hat.
Wenn jetzt morgen die RGB-LED kommt, dann kann cih auhc endlich mal die Schaltung aufbauen und mich auf die Firmware für den 628 konzentrieren (sofern denn meine Schaltung in ordnung ist :/ )

MfG
JayBee
Benutzeravatar
Doc_McCoy
Hyper-User
Hyper-User
Beiträge: 1962
Registriert: Sa, 03.06.06, 15:49
Wohnort: Neualbenreuth
Kontaktdaten:

Mo, 30.10.06, 12:49

Da keiner einen Beitrag macht, fang ich:
Mir intressiert das Moodlight brennendst, aber leider habe ich keine Ahnung von PIC-Programmierung! :cry: :cry:

Wie hast du dann vor, den PIC zu programmiern???
JayBee
User
User
Beiträge: 36
Registriert: So, 24.09.06, 17:49
Wohnort: Leuterod
Kontaktdaten:

Do, 09.11.06, 15:38

huhui, eine antwort :) :D

hab das ganze in JAL geschrieben - is meiner meinung nach ne recht einfach zu erlernende sprache (wenn man schon bissl programmiert hat).
Nur habe ich zZt das problem dass die LED nciht richtig geschaltet wird. kann es sein dass die Schaltung mit den Transistoren irgendwie falsch ist und die LEDs zu viel strom vom PIC ziehen und der überlastet ist?
Weil mit normalen LEDs klappt "alles" wunderbar....

Noch was zur PIC-Programmierung: ich hab im internet einen einfachern Progrmmer gefunden. Das in JAL geschribene und kompilierte HEX-File wird dann über ein programm auf den PIC geschrieben und der macht, was du ihm sagst.
Bei der ursprünglichen Lampe ist der JAL-Quelltext dabei, wenn du schonmla programmiert hast wirdst du denke ich recht schnell verstehen wie JAL "funktioniert".
Benutzeravatar
Doc_McCoy
Hyper-User
Hyper-User
Beiträge: 1962
Registriert: Sa, 03.06.06, 15:49
Wohnort: Neualbenreuth
Kontaktdaten:

Do, 09.11.06, 15:46

Jo, programmiert habe ich schon mal VB6, aber nja.
Dann wir JAL auch nicht allzuschwer sein.
Muss dann noch ein bisschen googeln, wie man sich so einen PIC-Programmierer baut.
JayBee
User
User
Beiträge: 36
Registriert: So, 24.09.06, 17:49
Wohnort: Leuterod
Kontaktdaten:

Do, 09.11.06, 16:43

ich hab den hier genommen:
http://www.hamradioindia.org/circuits/feng.php

der ist schon etwas "größer", und kann auch einige andere PICs programmieren. solange du nur die Moodlamp bauen willst reicht sicherlich auch ein einfach programmer "nur" für den 628...

vor kurzem gabs bei unsrem obi ne aktion wo sie lmpen für 5€ verkauft haben, da hab ich dieses schöne stück hier erworben:
908_CIMG0043_1.jpg
ich habe inzwischen den unteren teil etwas "modifiziert":
908_CIMG0046_1.jpg
Das problem mit der Schaltung hat sich gelößt, ich hatte die Transistoren falsch rum drin :oops:
Benutzeravatar
Doc_McCoy
Hyper-User
Hyper-User
Beiträge: 1962
Registriert: Sa, 03.06.06, 15:49
Wohnort: Neualbenreuth
Kontaktdaten:

Do, 09.11.06, 19:49

Aso, hatte ich auch schon mal Probleme damit!! *gg*
JayBee
User
User
Beiträge: 36
Registriert: So, 24.09.06, 17:49
Wohnort: Leuterod
Kontaktdaten:

Do, 09.11.06, 23:24

so, ich hoffe der kram funktioniert, bin gerade ncoh dabei die platine nachzumahlen weil das belichten leider etwas schief gegngen ist :/

aber was tut man nciht alles füpr seine freundin... und morgen muss die lampe fertig werden ^^
Benutzeravatar
Doc_McCoy
Hyper-User
Hyper-User
Beiträge: 1962
Registriert: Sa, 03.06.06, 15:49
Wohnort: Neualbenreuth
Kontaktdaten:

Fr, 10.11.06, 14:25

Mach dann noch ein paar Fotos oder dreh ein Video und hoste es auf youtube oder sonstwo!
Würde mich sehr interessieren!

Welche Leds benützt du eigentlich?? Auch so eine Luxeon RGB?
Oder mehrere rote, grüne, blaue Leds oder RGB Leds??
Weil ich wüsst gerne, ob du einen gelb erzeugen kannst??

Ich habe es mit meinen roten, grünen, blauen Leds + Potentiometer nicht geschafft!
Hab auch ein Video ins Internet gestellt:
http://www.youtube.com/watch?v=lQ2GZaI8K2c

:roll:
JayBee
User
User
Beiträge: 36
Registriert: So, 24.09.06, 17:49
Wohnort: Leuterod
Kontaktdaten:

Fr, 10.11.06, 15:03

Ich benutze ein 3 Watt "Pro Light". Gelb bekommst du wenn du grün und rot ganz aufdrehst und blau weglässt. bei mir klappt das wunderbar.

hab mal ein foto von der geätzten platine gemacht (kA was falsch war auf jeden fall ist sie nciht sooo gut... aber es reicht :D )
908_CIMG0049_1.jpg
die wird ncoh bestückt und bis heute abend hab ich hoffentlich auch das programm fertig...




was ich bei dir jetzt grad so sehe ist der nachteil, dass die 3 LEDs der verschiedenen farben nciht in einem gehäuse und somit "weit" von einander entfernt sind, daher ergibt sich z.B. nciht ein weißer fleck sondern ein weißer und außenrum ncoh paar farbige kreise.

der weiteren fände ich den abstrahlwinkel für meinen zweck zu klein (wenn du ne wand o.ä. anleuchtest is das natürlich was anderes...).

Video und Fotos werde ich machen, spätestens heute abend auf der feier ;)

/edit: hab mal grad bei wikipedia nachgeguckt - hier ein bild mit allen (theoretisch) möglichen farben... praktisch sind diese durch die PWM-Modulation meines PICs auf 16.777.216 "begrenzt" ;)
Benutzeravatar
Doc_McCoy
Hyper-User
Hyper-User
Beiträge: 1962
Registriert: Sa, 03.06.06, 15:49
Wohnort: Neualbenreuth
Kontaktdaten:

Fr, 10.11.06, 16:11

schön!
Ich denke es liegt an den Leds, dass ich kein gelb bekommen habe!!
Die Leds werden kein 100% grün, wie beim PC herbringen. Deshalb denke ich habe ich nur ein helles orange geschafft! Diese Leds habe ich verwendet:
http://www.leds.de/product_info.php?inf ... -3-0V.html
http://www.leds.de/product_info.php?inf ... -2-2V.html
http://www.leds.de/product_info.php?inf ... -3-1V.html
Benutzeravatar
Jay
Hyper-User
Hyper-User
Beiträge: 1096
Registriert: Mo, 08.05.06, 07:54
Wohnort: Österreich

Fr, 10.11.06, 16:42

apropo plainen ätzen, ich wollte das auch selber machen, nur traue ich nich, was brauch die da alles umd so eineplatine zu bekomen wie bei JayBee?

MfG
Jay
JayBee
User
User
Beiträge: 36
Registriert: So, 24.09.06, 17:49
Wohnort: Leuterod
Kontaktdaten:

Fr, 10.11.06, 16:57

hm... also ich hab schon bessere hin bekommen mit:
dem einsteigerset von reichelt,
bungard platinen (photobeschichtet)
nem baustrahler (500 W)
80g/cm² papier und pausklar
ner styroporplatte und glasplatte
und der anleitung von Strippenstrolch
(Belichtungszeit bei mir bei ~ 27cm Abstand etwa 3:30)

PS: Es wird immer klarer dass die platine doch wohl nicht gut genug war... überall muss ich Cu abschleifen weil Leiterbahnen verbunden sind.....

/edit:

Und du solltest dran denken dass du -
zum einen die platinen evtl auxch mal zurechtschneiden musst (ich machst mit nem teppichmesser, ich aber sicherlich nciht das wahre) und vorallem
du Löcher bohren musst!!!

bei reichelt gibts für - glaube 7€ oder so ein bohrerset...
Benutzeravatar
Jay
Hyper-User
Hyper-User
Beiträge: 1096
Registriert: Mo, 08.05.06, 07:54
Wohnort: Österreich

Sa, 11.11.06, 15:14

ich hab im netz was gefunden zu den Platinen ätzen und wollt mal fragen ob das nicht besser ist wie es Strippenstrolch erklährt hat.

https://berlin.ccc.de/index.php/Platinen_%C3%A4tzen

Also was ich zurzeit kann ist das Layout auf eine Folie drucken.
Eine UV-Röhre hab ich auch da und bohren ist auch kein problem
mir fellt also der Belichter und das ätzen selbst. :P

ich weiß man kann auch platinen fräsen aber ob das gut aussieht, hat das mal jemand gemacht?


MfG
Jay
JayBee
User
User
Beiträge: 36
Registriert: So, 24.09.06, 17:49
Wohnort: Leuterod
Kontaktdaten:

Sa, 11.11.06, 15:25

Im grunde ist es ja ähnlich, nur für meinen Fall war Strippenstrolch besser weil cih ebenc grad nen 500W starahler zur hand hab aber keiner leuchtstoffröhre.

des weiteren ätzen die da 2-seitige platinen....
Ich denke mal das bracuht man erst bei "größeren" projekten - beim moodlight bin ich nit einer seite und 2 drahtbrücken hiongekommen.

es bleibt letztendlich dir überlassen wie genau du deine platinen ätzt, musst bissl rumexperimentieren (belichtungszeit, abstand, ...)

Das einzige was ich noch sagen kann ist: Besorg dir nen 0,3mm Edding (oder kleiner, je nach breite deiner Leiterbahnen) und mal nach dem Entwickeln Leiterbahnen, die nicht so deutlich sind nach.
Ebenso kannst du auch in Freiräume die nciht oder nur schlecht belichtet wurden den Lack mit nem Schraubenzieher o.ä. abtrennen





So, jetzt aber ncohmal zum Moodlight... bin leider nciht fertig geworden und habe jetzt erst mal einen Blumenstrauß zur überbrückung verschenkt *gg*
Der einfache Farbübergang an der Lampe funktioniert inzwischen, allerdings fehlen noch bedienelemte und vorallem der reset-knopf :)

Falls ihc nachher ncohmal an den PC komme werde ich ncoh ein Video von der lampe im einfachen Farbwechsel-Modus einstellen.

/edit:
Hab die Lampoe jetzt mal gestestet und hier ist das Video (das ganze steht auf der seite und ist klein, aber der effekt ist zu erkenne *gg*).
Was mir jetzt ncoh rätselhaft erschein ist die tatsache, dass die lampe ncih mal annähernd mit voller leuchtkraft leuchtet und warum die abfrge der taster dazu führt, dass ncihts mehr geht ^^
Antworten