Lauflicht/PWM-Schaltung und ULN 2803

Fragen zu Schaltungen, Elektronik, Elektrik usw.

Moderator: T.Hoffmann

Antworten
JayBee
User
User
Beiträge: 36
Registriert: So, 24.09.06, 17:49
Wohnort: Leuterod
Kontaktdaten:

So, 30.01.11, 12:26

Hallo,

inzwischen ist mein Sternhimmelprojekt (fast) zu einer Lebensaufgabe geworden, aber so langsam soll es dann doch zum Ende kommen.

Kurzer Abriss: 300 LEDs, jeweils in 1er und 2er Gruppen mit passendem Vorwiderstand für ~50mA bei 7,4V. Diese können einzelnd über eine DMX-Matrix angesteuert werden. Da der Duty-Cycle hier bei maximal 1/8 liegt, wollte ich eine weitere Schaltmöglichkeit einbauen:

Ein zweckentfremdetes Lauflich (die passenden Bauteile hatte ich noch da, daher keine 555er Schaltung), welches die in 3 Bereiche unterteilten LEDs (je 100) immer abwechselnd ansteuert. Hatte mir dabei gedacht, das dadurch die Stromversorgung leichter wird, da nie mehr als 3,5A benötigt werden (sollten).

Das Lauflicht konnte ich nachbauen, die Bauteile sind so ausgelegt, das die Ausgangsfrequenz bei ~150Hz liegt (siehe Bild im Anhang, aufgenommen bei Time Div. 2ms und Volts Div. 1V).

Eine LED direkt an einen Ausgang des Lauflichts klemmen ist auch kein Problem, der übers Multimeter gemessene Durchschnittsstrom lag bei 5,75mA mit einer 3,3V LED und 100 Ohm Vorwiderstand (also ziehmlich genau 1/3 des normalen Stroms).

Sobald ich den Ausgang der Lauflichtschaltung aber an die Eingänge des ULN anschließe, geht die Ausgangsspannung der Lauflichtschaltung auf 5 Volt und der ULN schaltet einfach durch.

Geplant war, die Anode der LEDs an eine 8,75V-Spannungsversorgung anzuschließen und die Kathode an den ULN. Durch den Spannungsabfall am ULN bleiben ~7,4V an den LEDs übrig, was fast genau dem Maximalstrom von 50mA entsprechen würde.

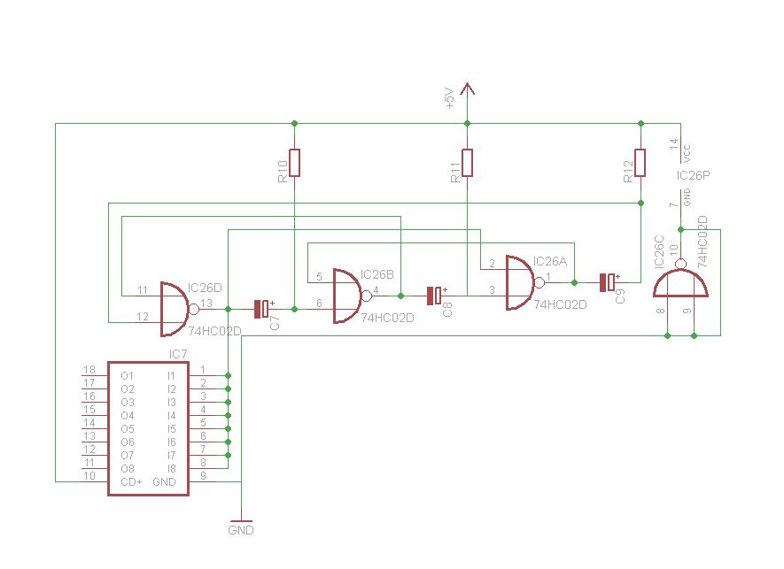
Als zweiten Anhang habe ich auch nochmal den Schaltplan meiner fertige Schaltung angehängt, wobei ich nciht weiß, ob ich CD+ des ULN an die 5 Volt hängen sollte (habs in der Praxis mit und ohne die Verbindung getestet).
Dateianhänge
Schaltplan Lauflichtschaltung und ULN.<br />Die Kathoden LEDs werden jeweils mit den Ausgängen des ULN verbunden, die Anoden mit einer 8,75V Spannungsquelle
Schaltplan Lauflichtschaltung und ULN.
Die Kathoden LEDs werden jeweils mit den Ausgängen des ULN verbunden, die Anoden mit einer 8,75V Spannungsquelle
Ausgang Lauflichtschaltung<br />Einstellungen:<br />- Time Div.: 2 ms<br />- Volts Div.: 1 V
Ausgang Lauflichtschaltung
Einstellungen:
- Time Div.: 2 ms
- Volts Div.: 1 V
DSC06085.jpg (34.8 KiB) 5289 mal betrachtet
Antworten